AN-Z800系列张力电子围栏产品手册
2021.04.25
前言
智能张力围栏系统主要由智能张力围栏主机、前端控制主杆及配件三大部分组成。通常,智能张力围栏主机安装在室外,沿着原有周界围栏(例如砖墙、水泥墙或铁栅栏)安装,通过信号传输设备将报警信号传至后端控制中心。
本产品是由我司自主研发、生产的专业安防张力电子围栏,主机及周界配件符合中华人民共和国公共安全行业标准GA / T1032-2013《张力式电子围栏通用技术要求》文件的要求。
智能张力电子围栏既可适用于普通住宅小区、别墅住宅区的周界安全防范,也可适用于企事业单位、工厂、仓库、变电站、水厂、电厂、学校、看守所、监狱,以及机场、军事基地、政府机构、重点文物保护单位等场所。凡需要具有周界安全防范和周界防入侵报警的所有场所均可使用张力式电子围栏。尤其适用于既有周界安全防范需求,又不伤害入侵者人身安全以及要求不能产生电弧放电或电磁干扰的场合。
第一章、产品功能与特点
智能张力电子围栏系统是一种新型的实体防范电子围栏。它采用了全新的张力探测技术及特殊的信号处理方式,能有效的防止非法入侵,并对入侵者强行逾越行为提供及时、准确的报警提醒,是安全、可靠且智能的周界防入侵报警系统。
系统采用3.0寸液晶屏显示,显示信息一应俱全,人性化人机交互界面,智能辨别防区报警模式(触网、断线、短路、防拆),自动记录报警时间。
一、功能特点
1、最多可同时管理 255个 防区;
2、采用3.0寸128*64点阵液晶屏显示,有效显示主机状态和设置参数;
3、采用4*4矩阵操作键盘,设置参数方便快捷;
4、可选择不同的型号实现RS-485或TCP/IP网络通讯;
5、主机具有多种接口,485通信接口,网络接口,蓄电池接口,和1组常开常闭输出接口,1组12V警号输出接口;
6、1~32线任意组合,满足不同项目需求;
7、实时显示防区张力值;
8、可同时或分开对各防区各张力线设置“触网阀值”和“松弛阀值”;
9、具有多种检测报警功能,如:触网、松驰、断线、过紧、入侵、模块拆开、主机拆开、电池供电、电源低压、主机离线、模块离线等;
10、支持“张力过紧报警值”和“断线报警值”设置,常用默认设置即可。如在围栏受到强力破坏时(被倒下的大树压到或压断),主机会持续输出报警,不接受“消警”操作控制;
11、可设置“禁止撤防”功能,不解警就不能进行撤防操作;
12、支持3组定时布/撤防功能;
13、可随意设置主机的报警灵敏度,有效过滤误报(如大风)问题;
14、有多种快捷操作功能:布防,撤防,消警,查看报警记录,静音等;
15、支持黑匣子记录,可记录日常操作记录(对主机的快捷操作如:布防,撤防,消警等操作)、报警记录(报警时间,报警防区号和报警类型)等;
16、支持键盘锁,可设置多种快捷操作的密码开关(布/撤防等操作需要输入密码正确才能生效,避免非法撤防操作),双重密码设置,菜单密码与操作密码各自独立,管理更安全;
17、多种消警模式选择(“防区消警”、“手动消警”和“定时消警”);
18、自动读取已连接防区号,设置更简单;
19、主机自带时钟功能,即使停电,也不需要重新设置时间;
20、独有“外箱拆开”报警功能,在不增加外部开关的前提下,实现外部防雨箱打开报警;
21、支持无线遥控功能,可添加遥控器,实现遥控快捷操作;
22、DC12V输入电源 (标配AC110~220V转 DC12V3A 外置变压器),使维护更简单;
二、系统特点
1、清洁无污染
张力电子围栏使用的不锈钢张力线,在运行过程中不带电,不会产生电弧火花,不发射电磁波,不对周边的环境造成电磁污染。
2、环境适应性强
可以根据不同的应用环境设置每道张力线的不同张力值和报警阀值,能够自动跟踪环境温度的变化,及时调整系统的参数值,确保系统能按照即时环境的参数工作,误报率极低,能够在恶劣的气候环境下工作,性能稳定可靠,在有效发挥周界防范作用的同时,也不会对触碰者的人体造成直接伤害。
第二章 产品说明
一、产品设计依据
中华人民共和国公共安全行业标准GA/T1032-2013《张力式电子围栏通用技术要求》
二、产品特性
1、可以直观显示每道张力线的张力值以及各线防御状态。
2、可通过键盘远程操作,可以支持255个防区。
3、直观的防区号显示。
4、快速安装,无需拆开控制杆调试,连接好张力线,开机即可正常工作。
5、工作中根据环境变化,自动调整张力线静态值,有效提高报警准确率。
6、支持围栏入侵报警、断线报警、松弛报警、主机掉电报警、主机防拆报警、电池低压、前端控制杆防拆报警、控制杆通讯失败等多种报警功能。
7、每个防区可以同时支持警号、开关量等报警输出。
8、可支持4线制、6线制、单防区、双防区等前端控制杆
三、张力电子围栏主机技术参数
四、管理键盘技术参数

五、张力控制杆技术参数

六、张力电子围栏主机接口


接线端口2
它是DB9公针接口扩展出来的接线端子。用于防区报警输出和与张力控制杆的通信。

七、张力电子围栏主机键盘接口

八、张力电子围栏主机外观
九、张力电子围栏键盘外观
(与张力围栏主机外观正面及按键功能完全一致,请参考本页张力电子围栏主机外观及说明,此处不再赘述)
第三章 系统接线说明
一、张力围栏主机与键盘接线图
下图为张力围栏主机与控制键盘接线图,通过RS-485总线通讯,键盘通讯距离在不受外界干扰的情况下能达到1200米,如需延长通讯距离可外加中继器,每增加一个中继器可延长1200米。

二、张力围栏控制键盘与防区扩展模块、张力围栏主机接线图
下图为张力围栏控制键盘与防区扩展模块、张力围栏主机接线图,功能同上图。

第四章 操作说明
一、张力围栏主机操作说明
1、张力围栏主机显示说明
1.1、轮询界面:
当张力围栏主机通电后正常运行时会轮流显示运行状态,如防区号、防区状态、每条线的状态等。如下图所示:

1.2、张力围栏主机显示说明

2、蜂鸣器提示音说明:
2.1、按键有效时,主机会发出“BI”一声响。
2.2、按键无效操作时,主机会发出“BI,BI,BI”很快的连续3声响。
2.3、在“蜂鸣器”功能开启的状态下,显示屏左上角会显示蜂鸣器图标,主机报警时蜂鸣器会发出1次/S的“BI...”一声响。
3、背光显示说明:
主机背光关闭时,首次按键只起到打开显示背光的作用。背光打开后按键就可以正常操作。无按键操作60S后背光自动关闭。如有新的报警产生时,背光自动亮起60S。
二、按键功能说明
1、方向操作键:
“2↑”“←4”“6→”“8↓”在菜单设置中,这4个按键起到调整设置位置和设置值的作用。
2、在“张力电子围栏主机轮询状态”下的快捷操作:

在张力电子围栏主机轮询状态,防区号下对应显示该防区的状态,如果这个防区有多根线上有报警,会优先显示最低线号的警情到防区状态位置。按“2↑”“8↓”可以锁定显示某一线号的值和状态,方便调试和查看。
3、报警类型说明

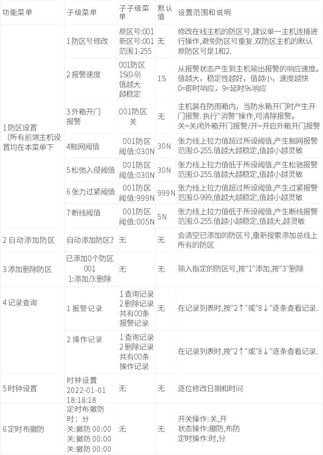
4、主机菜单说明


三、张力围栏键盘操作说明
1、张力围栏键盘显示说明
1.1轮询界面:
当张力围栏键盘通电后正常运行时会轮流显示运行状态,如防区号、防区状态等。如图:

1.2张力围栏键盘显示说明

2、快捷操作:
在“张力电子围栏主机键盘轮询状态”下的快捷操作:

在主机轮询状态下,防区号后显示该防区的状态,如果有某个防区报警,第一行会优先显示报警防区的状态。按“2↑”“8↓”可以锁定显示某一防区的状态,方便调试和查看。
3、报警类型说明

三、张力电子围栏键盘菜单说明:



第五章 张力电子围栏系统工作说明
一、张力电子围栏系统图及工作原理
1、张力电子围栏系统图
1.1、RS-485总线通讯

1.2、TCP/IP通讯

2、张力电子围栏系统工作原理
张力电子围栏由于采用全新的探测方式和特殊的信号处理方法,将环境因素对张力报警阀值变化的影响降到最低,与红外类周界探测器相比,其环境适应性有较显著的提高。
张力电子围栏由前端设备(金属部分与电子部分)和终端控制部分组成。其中前端由控制杆、终端杆、过线杆、张力线、收紧装置、固定件、张力模块组成。终端由张力控制主机、张力电子围栏主机键盘等组成。
3、张力电子围栏前端连接示意图

二、张力电子围栏系统工作说明
1、张力式电子围栏启动过程
张力式电子围栏前端控制杆张力线均连接好、收紧后,将控制杆电源、通讯接头插进张力式电子围栏主机模块接口后,则准备就绪,此时可以给张力主机接通DC12V电源,张力主机通电后,开始自检并与控制杆进行通讯。当通讯成功之后,通过手动读取两边防区的线号,读取完成之后主机上会显示每一根张力线的当前张力值,此时主机正常工作。
如果用户需要调整张力线的静态值,可以先将主机撤防,通过按“2↑”、“8↓”锁定要调整的线号对着主机上显示的张力值收紧各张力线,调整完成后重新对主机布防,这样张力主机会记录下当前新的静态值。
2、张力式电子围栏报警说明
2.1、张力线触网报警
张力主机出厂时默认的触网阀值是20N,即当张力线受到外力作用被拉紧时,当前张力值超出静态值20N以上,并持续作用超过设定的1~3秒时间,则产生触网报警。此时张力主机上对应的张力线显示“触网”,表示该张力线有报警产生。触网阀值可以根据现场情况通过键盘进行调整,调整范围在1N~255N之间。持续作用时间(即报警延时)可以用过键盘进行设置,出厂默认值为1秒。
2.2、张力线松弛报警
张力主机出厂时默认的松弛阀值是30N,即当张力线受到外力作用发生松弛时,当前张力值低于静态值30N以上,并持续作用超过设定的1~3秒时间,则产生松弛报警。此时张力主机上对应的张力线显示“松弛”,表示该张力线有报警产生。松弛阀值出厂时默认为30N,用户可以根据现场情况通过键盘进行调整,调整范围在1N~255N之间。持续作用时间(即报警延时)可以用过键盘进行设置,出厂默认值为1秒。
2.3、张力线断线报警
当张力值低于设定的断线阀值并维持超过设定的1~3秒时间,则产生断线报警。此时张力主机上对应的张力线报警,主机上对应的防区显示“断线”。持续作用时间(即报警延时)可以用过键盘进行设置,出厂默认值为1秒。
2.4、主机防拆报警(此功能默认关闭,测试前要先打开。)
当防雨箱被打开时,此时会产生主机防拆报警,主机上显示“外箱拆开报警”。
2.5、控制杆防拆报警(此功能默认关闭,测试前要先打开。)
当控制杆外壳被拆开时,此时会产生控制杆防拆报警,张力主机上显示“拆开”。
2.6、模块离线报警
当控制杆与张力主机通讯失败时,主机报警并显示“模块离线”。
2.7、电池供电报警
当市电停电时,张力主机自动切换为备用电源供电,并发出一次电池供电报警。
2.8、电池低压报警
当张力主机采用电池供电,且电池电量不足时,张力主机会发出电池低压报警。
第六章 安装使用说明
一、张力式电子围栏安装使用说明
1、防区划分
张力电子围栏的防区设置相当重要,防区设置过长,围栏张力线承受力会增大,围栏的结构要求也会相应增强。为了提高系统的稳定性和可靠性,满足各类项目的要求。因此,防区设置要有严格要求。
张力电子围栏的防区设置的原则是:常规直线围墙每个防区不超过40米。弧线围墙或有转弯的地方每个防区长度不超过30米。
在不适宜安装张力式电子围栏的场所(如边门,墙体不牢固处等)安装主动红外探测器,以确保整个系统无安防死角。
2、安装步骤
正确安装是整个系统高效可靠运行的前提,不正确的安装会使系统效率降低,误报增加。为了确保张力电子围栏系统高效可靠地工作,必须严格按照标准进行安装。安装应美观而无死角;安装完毕后对整个系统的所有部件彻底检查;维持始终如一的高质量安装。
电子围墙部件的数量决定于防区长度、张力线的线数/间距、围墙形状、安装要求(直装、斜装、侧面直装、侧面斜装)。
2.1围栏前端结构形式的选择
墙顶直装式,架设在现有围墙的顶部上方,适用于墙体比较结实,顶部是个平面,围栏的高度为0.8m左右,安装要求电子围栏最上面一根线离围墙的间距大于750mm,最下面一根线离墙顶的间距为150±20mm。
顶装方式施工比较难,需高空作业,有时还需要做一些清理工作。中间支撑杆和终端受力杆也要配套采用墙顶直装式的,在防区的末端用终端受力杆通过弹簧固定张力线。
如果墙体顶部老化不结实、墙体顶部没有凸檐的情况下就可以用附属直装式。杆件安装在墙体侧面可以避开不结实的墙顶部分。这种方式节省空间,施工也比较容易,很少高空作业,但有时也需要一些清理工作。中间支撑杆和终端受力杆要选用结构一样的配套使用。
附属角度式适用于特殊施工工况,一般是为了避开墙体顶部的凸檐或是其他建筑物,也可以根据客户要求选择。安装时杆体固定在墙体侧面,与墙体成一角度。
2.2安装前注意事项
张力式电子围栏对现有围墙有两点要求:一是墙体应有足够的牢度,能承受电子围栏的张力和压力;二是围墙较平缓,没有大的曲折起伏。每个防区中间每隔3~5米应安装一根中间支撑杆,在拐弯处应安装终端受力杆且终端受力杆上装配转向支架(滑轮)转向张力线。所有探测控制杆、中间支撑杆及终端受力杆应牢固安装。
电子围栏应与电力线路保持足够的安全距离。其间的最小距离如下图所示。

2.3、张力式电子围栏前端安装步骤
注意调节整个防区的张力线在同一平面上,这样有利于减小阻力,提高报警的可靠性。
探测控制杆的安装选择安装方式后,保证探测控制杆最下面一根张力线距墙顶150±20mm安装。考虑到承力强度,用4个膨胀螺钉固定在墙体上。探测控制杆应具有独立的可靠接地装置,接地电阻应不大于4Ω。
终端受力杆的安装选择和探测控制杆同样安装方式的杆体,保证杆体最下面一根张力线距墙顶150±20mm,杆体不能歪斜,用4个膨胀螺钉固定在墙体上。终端受力杆上十字形圆形孔为张力弹簧固定孔,圆孔为转向支架滑轮安装孔,终端受力杆处在防区末端时杆体上挂接张力弹簧,处在转角时杆体上装配转向支架。
中间支撑杆的安装,在终端受力杆和探测控制杆中间拉一细绳,拉紧,以此细绳定位中间支撑杆水平位置。安装中间支撑杆时保证距离探测控制杆3~5米,每两根中间支撑杆的距离也3~5米。全部安装完成以后,应进行一次全面检查,检查各种杆体是否装牢,位置是否正常,各根杆体应在一条直线。
拉接张力线应先把张力线用束线器固定在终端受力杆上的张力弹簧上,需要借助于压线钳。然后依次穿过中间支撑杆、紧线器、探测控制杆中的探测模块拉杆螺丝孔,最终用压线钳压实束线器,使张力线牢固。紧线器位于靠近探测控制杆的位置,收紧张力线。
2.4张力电子围栏主机安装
在靠近探测控制杆的地方安装防雨箱,距离以探测控制杆引出数据线的长度能连接到防雨箱内的主机为准。然后将张力电子围栏主机安装于防雨箱内,按照主机接口说明连接所有电线。
2.5接线与调试
张力线通过紧线器预先拉直,使静态张力值大约在100N~500N之间,用手自然放在张力线上,张力线下弯高度不超过2-4cm即可。
所有张力线都连接收紧完成后,接通主机电源,当前端受到入侵时,主机会根据出厂所设报警阀值报警,也可以通过键盘(选购商品)根据客户需要任意设定张力线上的报警阀值。设定的报警阀值上限一般高于当前张力值20,下限报警阀值低于当前张力值的20即可。
张力电子围栏主机具有人性化设计,维护很简单。当环境温度变化造成张力线收紧和松弛时,电子围栏上的张力值就会变大或变小,为了不造成误报,这时张力电子围栏主机就会自动识别是环境温度变化还是外界人为入侵,自动更新张力线上的报警阀值,用户不用因环境温度变化而重新调解张力线的张紧程度,非常方便。
二、主机调试与报警试验
通电前检测
当张力电子围栏系统全部安装完成后,应在通电前对系统进行一次全面的检测。
检查电源线以及信号线是否接好。
检查前端的杆体是否固定好,张力线是否拉直。
确认整个系统没有问题之后,就可以进行通电调试了。
通电调试
通上电先把对应的线号跟防区添加到主机跟键盘上,由于围栏刚装好的时候不会把张力线拉紧,只是拉直而已,所以在添加完线号之后报“断线报警”是正常的,我们可先把主机撤防。
对着主机用扳手调节将围栏上的收紧器将每一根张力线收紧,将张力值调到50N以上,现场使用一般在100N-300N之间,具体参数以现场应用为准。
对着主机将控制杆后面的防攀爬模块调节螺丝调紧,将防攀爬模块值调到50N以上,现场使用一般在100N-300N之间。
将张力控制杆的值都调好之后对主机进行布防,正常情况这个时候主机是不会报警了,下一步就可以对围栏进行测试了。
触网报警测试
对任意一根张力线用来按压大约3秒,主机报“触网报警”,将手拿开10秒主机报警自动复位。
松弛报警测试
将任意张力放松一点(必须大约设定阀值)大约3秒,主机报“松弛报警”,将张力线从新收紧,按键主机“消警”+“确认”主机恢复正常。
断线报警测试
将任意一根张力线完全松开大约3秒,主机报“断线报警”,将张力线从新收紧,按键主机“消警”+“确认”主机恢复正常。
过紧报警测试
将主机过紧阀值调小,调到小于目前的张力值大约3秒,主机报“过紧报警”,将张力线过紧阀值从小调大,按键主机“消警”+“确认”主机恢复正常。
入侵报警测试(只针对配有防攀爬模块的控制杆)
用力将控制杆往前掰大约3秒,主机报“入侵报警”,松开控制杆,按键主机“消警”+“确认”主机恢复正常。
第七章 张力电子围栏前端设备简介
一、张力式电子围栏前端设备简介
1、四线单防区控制杆、四线双防区控制杆

1)报警功能:张力线触网报警,张力线松弛报警,张力线断线报警,控制杆防拆报警,自检故障报警;
2)适用范围:四线张力围栏安装后,部分围墙的柱头与铁栅栏有小范围落差造成四线张力式电子围栏最底下一道钢丝与铁栅栏距离大于150mm时,应加装一道或多道张力围栏对下面的结构进行补差;能与上面的结构进行补差;能与上面四道控制杆级联统一在一个防区;
3)材质:控制杆采用铝制材料+抗氧化处理,所有配件螺丝采用SUS304不锈钢材质;
2、六线单防区控制杆、六线双防区控制杆

1)报警功能:张力线拉紧报警,张力线松弛报警,张力线剪断报警,控制杆防拆报警,自检故障报警;
2)适用范围:六线张力围栏安装后,部分围墙的柱头与铁栅栏有小范围落差造成六线张力式电子围栏最底下一道钢丝与铁栅栏距离大于150mm时,应加装一道或多道张力围栏对下面的结构进行补差;能与上面的结构进行补差;能与上面六线控制杆级联统一在一个防区;
3)材质:控制杆采用铝制材料+抗氧化处理,所有配件螺丝采用SUS304不锈钢材质;
3、终端杆

材质:铝制材料+抗氧化处理,所有配件螺丝采用SUS304不锈钢;安装角度可调节
4、转向承力杆

材质: 铝制材料+抗氧化处理,所有配件螺丝采用SUS304不锈刚安装角度、高度可调节无论垂直安装或倾斜安装的转向承力杆,转角处的滑轮应与地面保持水平,无论如何拽动钢丝,钢丝不应从滑轮上脱落。轴承材质采用工程塑料;
5、单线万向轴承滑轮

材料: SUS304不锈钢支架+工程塑料轴承
适用范围: 配合张力控制杆使用,对墙体落差进行有效的补差;
6、张力弹簧

材质: SUS304不锈钢
7、张力收紧器

特点:张力线收紧自锁功能
8、束线器

材料:铝制材料 直径:3mm
张力线每端至少固定2只
9、多股张力线

材质:SUS304不锈钢
直径:多股,直径不小于1.2mm
第八章 故障排除





